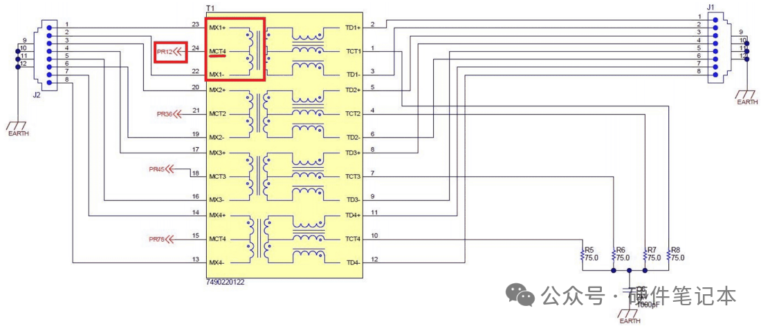
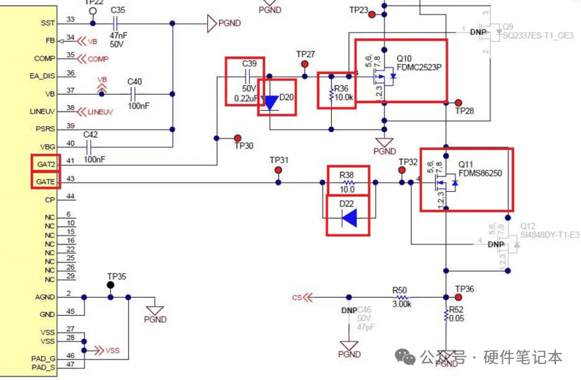
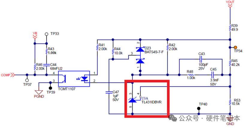
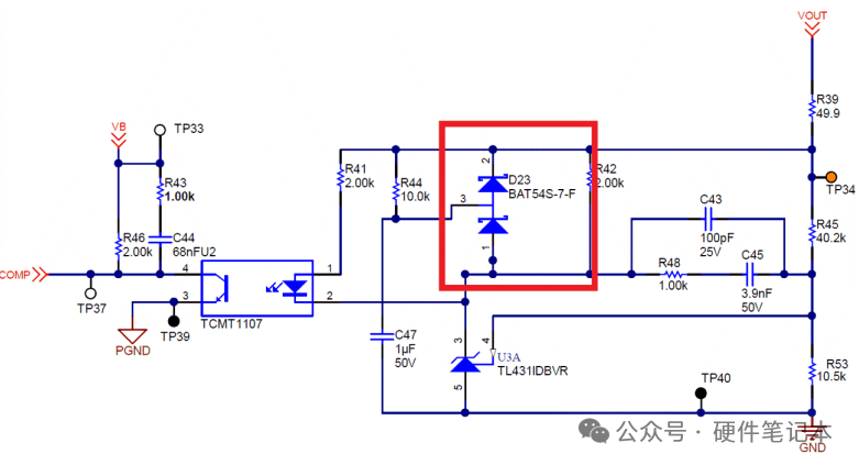
大家好,今天咱们来聊聊POE的基础知识。另外,我这儿有份干货——一份来自来TI官网的<POE原理图设计检查>指南,里面全是实用的原理图设计知识点。这份资料也是圈里一位朋友分享给我的,今天我借花献佛,转给大家,希望能帮到更多同行。文末附<POE原理图设计检查指南>完整版PDF文档获取方式。 01.POE基础:让网络线同时传输电力和数据如果你曾经安装过网络摄像头或者无线AP,应该遇到过这样的困扰:设备需要接电源,但附近没有插座,拉电线又麻烦又影响美观。POE技术就是为了解决这个问题而生的。 PoE的全称是Power over Ethernet,中文叫“以太网供电”。简单来说,它就是通过我们平常使用的网线,同时传输数据和电力。最远传输距离能达到100米,完全能满足大多数场景的需求。 PoE系统的基本组成: PSE(供电设备):比如支持POE的交换机、路由器,负责给终端设备供电; PD(受电设备):比如网络摄像头、无线AP,接收电力并正常工作。 POE的两种供电方式: 1、模式A:通过网线中的1、2、3、6这四根线传输电力,同时传输数据; 2、模式B:通过4、5、7、8这四根空闲线传输电力。 现在的PoE技术已经相当成熟,有国际标准确保不同厂家的设备能够互相兼容。 从最早的802.3af标准(POE,最大功率15.4W), 到后来的802.3at(POE+,最大功率25.5W), 再到最新的802.3bt(POE++,最大功率71.3W),功率越来越大,能支持的设备也越来越多。 PoE的供电过程可以分为四个阶段: 检测阶段,分级阶段,供电阶段和断开检测。 1、检测阶段:供电设备先“试探”一下对面是不是支持PoE的设备,避免把48V电压加到不支持的设备上造成损坏。 2、分级阶段:确认是PoE设备后,询问需要多大的功率,便于系统对咱们的电源进行管理。 ![]() 3、供电阶段:PSE和PD成功“握手”并确认功率需求后,稳定的电力供应就开始了。在整个供电过程中,PSE会持续监控每个端口的状态,提供欠压和过流保护,确保连接设备的安全稳定运行。 ![]() 4、断开检测:设备断开后自动停止供电。 ![]() 以上内容就是一些最基础的概念,如果你是初次接触,能建立起一个基本概念就非常好。接下来,我们就来看看更实用的部分——POE PD的原理图设计要点。 02.POE PD原理图设计要点 接下来我们重点聊聊POE受电设备(PD)的原理图设计。德州仪器的《POE PD原理图审查指南》给出了非常实用的设计指导,我把其中的关键点给大家梳理一下。 1、输入电路设计 输入电路是POE设计的重中之重,它直接关系到设备能否被正确识别和稳定供电。 网络变压器设计: 变压器要把数据和电力分开处理; 线对连接必须正确:1和2是一对,3和6是一对,4和5是一对,7和8是一对; 有的变压器数据侧没有电感,这点要特别注意。 Bob-Smith端接: 这个设计很关键,如果没有正确端接,POE可能无法正常检测到设备。具体做法是在每对线上接一个75欧姆电阻和1000pF电容到地。如果设备有金属外壳,就接到外壳地;如果没有,就接到次级地,但这时候输入端要加共模扼流圈。 整流桥选择: 13W以下的小功率设备,用分立二极管桥就可以,成本低; 25W以上的设备,建议用MOS管或者集成方案,因为电流大了,二极管的损耗会很明显; 51W以上的设备,基本上必须用MOS管方案了。 举个例子,TPS23730EVM-093这个51W的设计就用了混合桥方案。选择整流器件时,一定要确保它能承受最大电流,简单算法就是把计算出来的最大电流乘以2来选择器件规格。 输入保护设计: TVS二极管是必须的,推荐用SMAJ58,它的钳位电压在92V左右。为什么是58V?因为PoE IC的VDD_VSS绝对最大电压是100V,98V的钳位电压太接近极限了。 VDD和VSS之间还要加0.1μF的旁路电容。 输入电容选择: IEEE标准要求输入电容不能超过120nF,否则检测会失败。这点要特别注意,很多人在这里栽跟头。 2、DC-DC转换器设计 DC-DC转换器把POE输入的44-57V电压转换成设备需要的各种电压,比如12V、5V、3.3V等。 输入大容量电容: 这个电容负责为DC-DC转换提供足够的能量储备,最好用电解电容,因为需要一定的ESR。 容值选择有个参考范围: 如果要用陶瓷电容,建议在电容组和RTN之间串一个1欧姆电阻,便于启动。 输入滤波器: 虽然从标准角度说是可选的,但强烈建议加上。包括VDD-RTN之间的小电容和电感,这能有效减少输入纹波,进而降低输出纹波。 VCC电源设计: 这是给DC-DC控制器IC供电的电源,不同的IC方案要求不同: · TPS2373x系列只需要1μF电容 TPS2375x系列(除了23755和23758)需要22μF电容,最好用电解电容 对于有源钳位正向拓扑,还需要2.2mH的电感和两个二极管来减少纹波。 电流检测: 在初级FET的源极要加电流检测电阻,通常小于1欧姆,封装至少1206。还要为斜坡补偿留出位置,通常是一个电阻串联一个电容接到CS引脚。 3、次级侧设计 次级侧设计很大程度上取决于你用的拓扑结构。 二极管反激设计: 要确保二极管有足够的电压和电流余量。可以通过变压器匝数比、输出电压和占空比来计算需要的规格。 同步反激设计: 5V及以下输出常用同步整流; MOSFET的VDS要根据输出电压选择:5V输出用30-40V,12V输出用60-100V; 栅极电荷要尽量低。 有源钳位正向拓扑: 这是最复杂的设计,两个MOS管要精确同步工作。栅极驱动电路特别重要,在12V输出设计中两个MOS管都需要栅极钳位。 4、 反馈环路设计 反馈环路采用电流控制模式,这样能得到比较好的频率响应特性。 基准选择: 高于5V的输出用TL431 5V及以下用TLV431 保护措施: 要加真正的保护二极管,不是普通的齐纳二极管; 次级侧要加软启动电路(10k电阻+1μF电容); 光耦的电流传输比(CTR)要选80%-160%范围的,比如-A档的器件。 小结PoE PD设计需要综合考虑很多因素。从输入检测到DC-DC转换,从初级侧到次级侧,每个环节都要精心设计。记住几个关键点: 输入电路要严格遵循IEEE标准; 变压器尽量用验证过的设计; 元器件选择要留足够余量; 反馈环路要稳定可靠; 布局布线要合理。 虽然POE设计有一定难度,但只要按照规范一步步来,参考成熟的设计方案,就能做出稳定可靠的产品。希望这篇文章能帮助大家在POE设计中少走弯路,做出更好的产品! |








