什么是AEC-Q102AEC-Q认证是现代汽车生产中不可或缺的一项认证标准。作为国际通用的车规元器件产品验证标准,AEC-Q认证对汽车来说代表着通过严格的质量和可靠性标准验证的汽车零部件,能够确保其在严苛环境下的稳定性和安全性。这种认证确保了汽车制造商只使用经过验证的高品质零部件,从而提高整车的性能和可靠性。通过AEC-Q认证的零部件能够满足汽车行驶过程中的各种挑战,为驾驶员和乘客提供更安全、更可靠的行车体验。 在众多汽车零部件中,LED技术在车辆的照明和显示系统中扮演着重要的角色。为了确保车用LED的质量和性能,汽车电子委员会(Automotive Electronics Council,简称AEC)于2020年4月6日正式发布了AEC-Q102-Rev A标准,取代了2017年3月发布的AEC-Q102 REV标准。AEC-Q102-Rev A标准主要针对分立光电器件产品进行了制定。该标准定义了最低的应力测试要求和测试条件,以确保光电器件在车辆应用中具备足够的可靠性和寿命。标准涵盖了多个关键方面,包括光电参数、可靠性测试和各种条件应力测试等几十项检测项目。所有测试都是根据光电器件在车辆环境中可能遇到的严酷条件而设计的,旨在保护行车安全。 通过AEC-Q102-Rev A认证对于LED供应商来说至关重要。随着LED在汽车应用中的广泛应用,包括车灯照明、激光雷达、智能系统和盲点侦测等领域,越来越多的元件供应商纷纷进军车用市场,并积极适应AEC-Q认证的要求。通过AEC-Q认证,供应商将能够证明他们的产品在车电市场中具备高品质、可靠性和符合标准的特点,从而在该领域中取得竞争优势。 综上所述,AEC-Q认证对于汽车厂商和供应商来说都是至关重要的。通过这一认证,汽车零部件能够在车辆中发挥准确可靠的作用,从而推动整个汽车产业向更高质量和更高安全性的方向迈进 图1:AEC-Q102-Rev A标准 什么是光耦 光耦合器(opticalcoupler equipment,英文缩写为OCEP)亦称光电隔离器或光电耦合器,简称光耦。它是以光为媒介来传输电信号的器件,通常把发光器(红外线发光二极管LED)与受光器(光敏半导体管)封装在同一管壳内。当输入端加电信号时发光器发出光线,受光器接受光线之后就产生光电流,从输出端流出,从而实现了“电—光—电”转换 ![]() 图2:光耦的基本构成 其中,光耦又可以分为线性光耦与非线性光耦。线性光耦的输出信号与输入光信号成正比,即输出信号的变化与输入光信号的变化呈线性关系。而非线性光耦的输出信号与输入光信号之间的关系并不是线性的,可能会有一些非线性失真。 线性光耦通常用于需要精确测量光信号的应用中,如光电测量、光通信等。常见的线性光耦有TIA(Transimpedance Amplifier)型光耦和PIN(Positive Intrinsic Negative)型光耦等。它的电流传输特性曲线接近直线,小信号使性能较好,开关电源常用,适合传输模拟电信号,但其响应速度较慢,功能单一。 非线性光耦主要用于需要进行光电转换的应用中,如光控开关、光控电压调节器等。常见的非线性光耦有SCR(Silicon Controlled Rectifier)型光耦、TRIAC(Triode for Alternating Current)型光耦等。它具有功能多样、响应速度较快等特点,但其输出信号可能会出现非线性失真,抗干扰能力较差。 总的来说,线性光耦和非线性光耦的主要区别在于它们的输出信号与输入光信号之间的关系是否为线性关系。 光耦与AEC-Q认证的关系Q102 光耦在汽车中主要起到隔离不同电路、传输信号和抑制噪音的作用,提高系统稳定性和安全性。但是,光耦的车规验证的执行标准一直未明确,业内存在多种解读。 在结构上,光耦同时存在正向工作的LED(发光)器件和反向工作的光敏半导体管(受光),并非严格意义上的分立半导体器件,AEC-Q104首次提出多芯片模组(MCM)的概念,但其也明确指出不适用于含有AEC-Q102相关LED大类的组件。 从器件种类上看,AEC-Q101和AEC-Q102贴近其器件特性。2013版的AEC-Q101中同时能够覆盖正偏和反偏试验,且该标准适用光电子器件,在2017年发布AEC-Q102版本后,光器件可依据该版本进行认证。2020年汽车电子发布了AEC-Q102的A版本,在版本中在适用范围中明确提出光耦等光组件会在AEC-Q102-003中进一步细分。2021年汽车电子委员会顺势更新了AEC-Q101到E版本,在内容上完全删除了光类器件的描述以及相关环境应力和寿命试验。 2022年底,新发布的AEC-Q102-003明确把光耦作为OE-MCM类型之一,正式确认了光耦使用的车规标准为AEC-Q102-003。
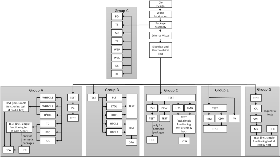
表1:AEC-Q101和AEC-Q102中关于“光”的描述 AEC-Q102-003规范中,光耦属于OE-MCM B型(MCM封装包含单独的光电管芯(不同系列)和其他芯片,但没有光学输入和输出)。 图3:OE-MCM中分类B的定义 在AEC-Q102标准中,线性光耦和非线性光耦的测试要求略有不同 对于线性光耦,其测试主要包括电学和光学特性。电学测试通常包括测量电阻、电流和电压等参数,以评估其电性能指标。光学测试通常包括测量光功率、光响应时间和光谱响应等参数,以评估其光学性能指标。例如,在AEC-Q102标准中,对于线性光耦的测试项目包括静态电流放大倍数、电流传输比、光电转换效率、串扰、反向电容等,以评估其电学性能和光学性能。 对于非线性光耦,其测试主要包括电学、光学和热学特性。由于非线性光耦主要用于开关应用中,因此其电学测试主要关注开关时间、开关电压以及开通和关断时间等参数。光学测试通常包括测量输出光功率、光谱响应和封装透射率等参数,以评估其光学性能指标。此外,对于非线性光耦而言,还需要测试其热学性能指标,主要包括在高温环境下的电学和光学性能等。 在AEC-Q102标准中,光耦进行测试需要以下性能指标 光电隔离性能:测试光耦器件在输入端和输出端之间的光电隔离效果,检验其隔离性能是否符合要求。 响应时间:测试光耦器件的响应时间,即输入信号到达时,输出信号的响应时间,通常要求响应时间尽可能快并且稳定。 线性度:测试光耦器件的线性度,即输入光功率与输出信号之间的线性关系,确保在一定范围内输出信号与输入信号成线性关系。 动态范围:测试光耦器件的动态范围,即能够处理的最大和最小输入信号范围,以及在不同输入信号强度下输出信号的稳定性。 隔离电压:测试光耦器件能够承受的最大隔离电压,确保在工作环境中不会发生击穿或其他安全问题。 为什么要进行AEC-Q认证 要进入汽车领域,打入各一级(Tier1)汽车电子大厂供应链,必须取得两张门票,第一张是由北美汽车产业所推的AEC-Q100(集成电路IC)、AEC-Q101(分立半导体器件)、AEC-Q102(分立光电子器件)、AEC-Q103(MEMS)、AEC-Q104(多芯片组件)、AEC-Q200(无源元件等)可靠性标准;第二张门票,则要符合零失效(Zero Defect)的供应链质量管理标准ISO/IATF 16949规范(Quality Management System)。 AEC-Q102的资格认证不但是LED企业进入汽车电子大厂供应链的第一张门票,也是同时可以向市场证明此系列器件十分耐用,认证的标准超出了消费电子和工业应用这些细分市场的质量要求,因而在消费电子及工业市场亦具有强大竞争力。 AEC-Q102与AEC-Q101很多方面的要求是相同的,具体如下 只有通过AEC-Q规定相应的全部测试项目,才能声称该产品通过了AEC-Q认证;供应商经用户同意可以使得样本量和测试条件低于AEC-Q要求,但这种情况不能认为通过AEC-Q认证;对于ESD,允许供应商声称该产品通过相应等级的AEC-Q,如“AEC-Q102 qualified to ESD H1B”; AEC-Q102测试项目 各项参数测试:如光电性能测试、外观、参数验证、物理尺寸、热阻等; 环境应力实验:按照军用电子器件环境适应性标准和汽车电子通用环境适应性标准,执行器件的应力实验,如高温工作、高温反偏、高温高湿工作、高温高湿反偏、温度循环、功率温度循环、间歇工作寿命、低温工作寿命、脉冲工作、振动、冲击、气密性、凝露、硫化氢、混合气体等; 工艺质量评价:针对封装、后续电子组装工艺,以及使用可靠性进行的相应元器件工艺质量评价,如ESD、DPA、端子强度、耐焊接热、可焊性、绑线拉力剪切力、芯片推力、晶须生长等; 图4:AEC-Q102试验流程图 金鉴实验室AEC-Q102认证服务 AEC-Q102的测试要求较高,金鉴在这方面有充足的设备以及丰富的经验(目前已完成LED/光耦/光敏/IC+LED多种类型认证)。金鉴实验室拥有2000m2的可靠性实验室,已为AEC-Q102车灯的测试、可靠性评价、认证做好了充足的准备。 ![]() 金鉴实验室的优势 金鉴实验室是一家专注于第三代半导体氮化镓和碳化硅芯片和器件失效分析的新业态的科研检测机构,具备国家认可及授权的CMA/CNAS资质,并是工信部认定的“国家中小企业公共服务示范平台”,广东省工信厅认定的“LED失效分析公共服务示范平台”,广州市中级人民法院司法鉴定专业委托机构。 金鉴现有3300平米的实验室,下设分析测试中心(1300平方米)、可靠性测试中心(1700平方米),拥有CMA、CNAS和国家级LED失效分析平台资质。金鉴实验室建设了一条从芯片到封装灯具的LED测试分析线,其LED失效分析业务市场占有率约为80%,是国际顶尖的LED检测实验室之一。团队每月积累数百个行业案例分析经验,在LED芯片和器件材料检测与失效分析领域已达到了世界领先水平。 |







